长期眼干眼涩、视疲劳怎么办?网红眼药水能用吗?
- 2024-12-17 17:52
- 网络
近日,“长期使用海外代购网红眼药水,致视力骤降仅剩0.1”的新闻登上热搜。报道介绍,宁波某女士因长时间对着电脑工作,感到眼睛干涩难受并且发红。于是,她使用了从日本代购的网红眼药水。开始的时候,她感觉眼部冰冰凉凉,干涩症状有所缓解,红血丝也能快速消除。结果长期使用下来,她感觉眼部异物感和充血越来越明显。经过医院检查,医生发现该女士的视力仅剩0.1。医生指出,这跟她长期使用的网红滴眼液有很大关系。
热搜中的网红滴眼液为什么不能长期用?
目前市面上多款网红眼药水,都含有一种叫“盐酸四氢唑啉”的成分。其实这是一种激素,具有收缩血管的作用,通过收缩结膜血管去除红血丝。因此,很多人滴了之后,会感受到眼部充血的症状迅速消失,让人感觉舒适。
但这种药物如果长期使用,可能导致眼部血管失去自然调节的能力,一旦停药,血管扩张,充血症状反而更加明显,且该成分长期累积会对心血管带来压力。
同时,该类网红滴眼液中通常含有防腐剂,防腐剂虽然具有抑菌防腐的作用,但长期使用会破坏泪膜稳定性,影响眼表环境。时间一长,防腐剂甚至会影响到角膜上皮,引起角膜上皮的剥脱,导致药物性角膜炎。
“眼干眼涩”、“视疲劳”背后隐藏着新的“眼部危机”
事实上,近年来随着手机、电脑、平板等电子产品的普及,人们日常生活工作中使用电子产品时间过长,户外活动过少,环境污染严重等原因,不少人出现被疲劳、干涩、异物感等症状困扰,这也是海外网红眼药水畅销的重要原因。

然而很多人的情况可能不是简单的“视疲劳”,其背后隐藏着的可能是危及视功能的干眼症。在干眼症患者的主诉症状中,干涩感、疲劳感占据了很大一部分,甚至因为这两种眼部不适太过普遍,很多人都意识不到这是眼睛生病了。
据权威统计数据显示,我国干眼症患者约有3.6亿人。以往,干眼症多见于中老年人,尤其是绝经后的女性。近些年随着现代生活方式的改变,干眼发病趋势呈年轻化,越来越多的年轻人也加入了干眼症的“大军”。甚至累及一些学龄前儿童。
视疲劳是干眼症的典型症状之一,但干眼症的影响不仅仅是视疲劳而已,带来的影响除了感到眼部干涩、疲劳、刺痒或胀痛,随着病程发展,还会造成患者的精神萎靡、畏风畏光,进而可能导致眼表角质化、器质化损伤,危及视功能。
干眼的核心发病机制
干眼是由多因素引发的慢性进展性眼病,它的发病核心机制是炎症,在干眼的发生和发展的过程中,T细胞介导的炎症因子起着非常重要的作用,因此针对T细胞的精准抗炎就至关重要。
干眼的炎症是一种慢性炎症,就像屡教不改的小孩,在一次教育改正之后,如果没有根治恶习,再次遇到坏人怂恿,就会再次犯错,并且变得更难纠正。因此,想要控制干眼炎症,需要足够的耐心,应在短期治疗好转后,维持治疗一段时间,巩固效果。

干眼长周期足疗程治疗的重要性
干眼是慢性进展性疾病,仅靠一时治疗后就能『一劳永逸』的说法,是个伪命题。这其中,炎症在干眼的发生和发展中起着重要且关键的作用。干眼患者在经过短期治疗后,症状有所缓解,但是深层炎症仍持续存在,一旦遇到刺激,可能会再次复发变得更难治疗。
目前临床上,长周期、足疗程是一个规范化的治疗方案,是根据大量临床经验和研究得出的最佳治疗持续时间,只有坚持用药至足够的疗程,干眼患者才能获得最佳的治疗效果。

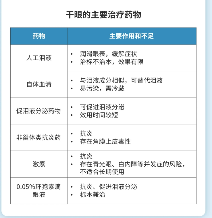
干眼的主要治疗药物有哪些?应该如何选择?
传统干眼治疗以人工泪液为主,人工泪液是一种能够模拟天然泪液,为眼睛提供必要的湿润,长期使用优选不含防腐剂的人工泪液药物。但人工泪液与天然泪液相比存在明显缺陷,没办法从根本上治疗。背后的干眼症或其他眼疾继续隐藏、愈发严重。
干眼的治疗原则,是根据干眼的类型和程度给予长期和个体化治疗,同时为患者适应慢病管理体系。因此,干眼治疗药物选择的标准,要既能够实现精准的抗炎治疗、阻断干眼恶性循环,又能保证长期使用的安全有效性。
研究发现,炎症在干眼的发生发展中起重要作用。目前国际上,0.05%环孢素滴眼液是全球公认的干眼治疗药物,具有“抗炎促泌,标本兼治”的作用优势。可有效改善眼干、灼烧感、异物感等眼部症状,能够有效改善眼部检查的结果。
临床研究证实,0.05%环孢素滴眼液起效快速,治疗7天即可起效。同时,疗效随治疗时间延长不断提升,3个月有效率高达70.6%。长期研究显示,0.05%环孢素滴眼液长期使用安全性良好。长期治疗不影响角膜形态和功能,且不增加感染风险。

国内外相关研究证实,0.05%环孢素滴眼液不仅解决了干眼的慢性炎症问题,还可促进自身泪液的分泌,从多个环节打破干眼恶性循环,从根本上治疗干眼。0.05%环孢素滴眼液早在2002年就在美国获批上市,已有22年使用经验,目前约1/2的慢性干眼患者使用环抱素滴眼液进行干眼治疗。
如何正确预防和应对眼部疾病
对于日常用眼过多的人群,需多眨眼,缓解眼疲劳。平时生活中,应5秒眨一次眼睛,降低眼睛水分蒸发的速度。连续用眼1小时应休息10分钟,或30分钟休息5分钟,可采取闭目养神、远眺、做眼保健操等方法,促进眼周血液循环,缓解眼肌痉挛紧张和疲劳。
平时要注意用眼卫生。勤洗手,切忌用手揉搓眼睛。坚持合理饮食,多吃新鲜蔬菜和水果,增加维生素的摄入。
如果是已经确诊的干眼患者,需要针对其核心机制进行抗炎治疗。同时,还要关注眼表健康,优选安全且无防腐剂的眼内制剂,坚持长期治疗。
最后,提醒长期使用电子设备或有眼部不适的人群,且不要企图用“多休息”和“缓解症状”来敷衍频繁的眼睛干涩和视疲劳,更不可盲目迷信网红眼药水。应及时到正规医疗机构就诊、寻求专业眼科医生的帮助,通过正规渠道购药、遵医嘱规范用药,才能真正帮患者远离眼部不适的困扰。
本文地址:http://www.yltt.cc/xinwen/86.html
温馨提示:创业有风险,投资须谨慎!编辑声明:医疗头条是仅提供信息存储空间服务平台,转载务必注明来源,部分内容来源用户上传,登载此文出于传递更多信息之目的,并不意味着赞同其观点或证实其描述,不可作为直接的消费指导与投资建议。文章内容仅供参考,如有侵犯版权请来信告知E-mail:1074976040@qq.com,我们将立即处理。

喜报!苏州大学附属第一医院血液科主任吴德沛教授入选国家首届高层次人才计划
2025年2月,国家卫生健康委员会高层次人才计划发文,确定100位同志为“国家杰出医师”,确定200位同志为“国家优秀青年医师”。 苏州大学附属第一医院
2小时前
新闻200
-
喜报!苏州大学附属第一医院血液科主任吴德沛教授入选国家首届高层次人才计划
2025-03-04
-
全口种植牙品牌选择攻略,看完不踩雷选出好品牌
2025-02-27
-
贵阳新现代医院:助力不孕不育家庭圆梦
2025-02-25
-
大医精诚中医院: 打造定制特色膏方,做心脑患者信赖的医院
2025-02-06
-
春运期间流感高发,感康携手公众共筑春运健康防线
2025-01-21
-
衡水同瑞眼科:微创全飞秒精准 4.0 - VISULYZE,让近视患者重获清晰视界
2025-01-21
文章排名榜
- 周排名
- 月排名
